LED CHASER 74HC164

Il forum per risolvere tutti i problemi dell'impianto elettrico e non solo

Moderatori: dalmos, isex

Rispondi
mirafiori
Messaggi: 12
Iscritto il: dom 30 lug 2023 11:09 am

LED CHASER 74HC164

Messaggio da mirafiori »

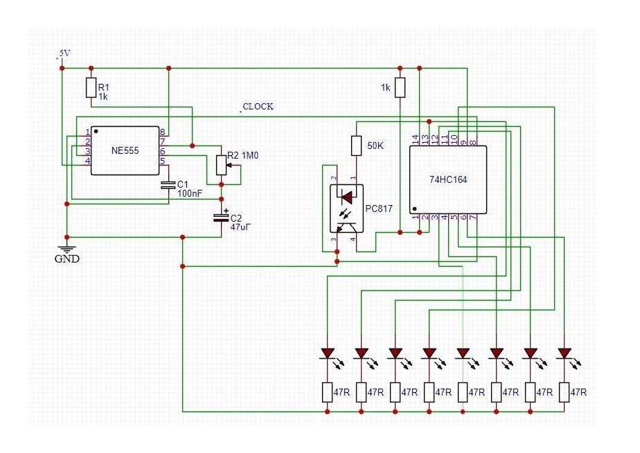
Buonasera, per aggiungere al mio diorama un effetto luci sequenziali ho scopiazzato qua e la per trovare uno schema che ho poi disegnato con EasyEda. Il circuito dovrebbe accendere i led in sequenza e rimanere accesi fino all’ultimo. Poi un impulso di reset dovrebbe spegnerli tutti e ricominciare il ciclo. Mi esprimo con dovrebbe perchè vorrei gentilmente che qualcuno di voi più esperto di me mi dicesse se potrebbe funzionare. Agendo sul potenziometro da 1M0 vorrei portare il periodo a circa 3 secondi. Eventualmente per aggiungere altri 4 led dovrei usare un secondo IC?

Grazie mille per l’attenzione

Renato G.
Allegati
PC817.jpg
PC817.jpg (73.97 KiB) Visto 614 volte
Rispondi