impianto osmosi

Se avete un problema di idraulica questo è il posto giusto per cercare una soluzione

Moderatore: dalmos

Rispondi
pql89
Messaggi: 2
Iscritto il: gio 09 apr 2020 3:25 pm

impianto osmosi

Messaggio da pql89 »

Salve a tutti,

Vorrei costruire un impianto d'osmosi per soddisfare le esigenze di alcuni miei hobby per i quali non è più sufficiente il vecchio impiantino acquistato (e poi costruirlo ha un altro sapore!).

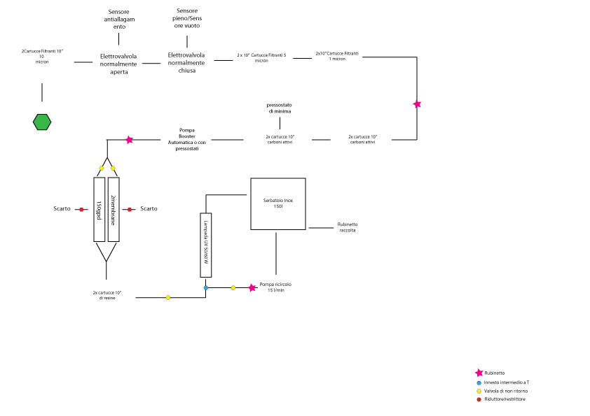
Vi riassumo la struttura dell'impianto che penso di realizzare:

Filtro sedimenti 10micron, elettrovalvola, filtro sedimenti 5 micron, pompa booster, filtro sedimenti 1 micron, 2x filtro carboni attivi, 2x membrane in parallelo da 150 gpd l'una, filtro resine, lampada uv, serbatoio 150l, pompa ricircolo per far girare l'acqua stoccata (qualora dovesse restare ferma) nella lampada uv così da evitare proliferazioni batteriche nel serbaotio.



la meccanica dell'impianto dovrebbe funzionare ma sono i passaggi "elettronici/tecnologici" a preoccuparmi!

1 la pompa booster va bene inserita lì?
2 suggerimenti su quale pompa booster montare?
3 l'acqua ce la fa a superare i vari stadi di prefiltri?

Allego una bozza di quel che vorrei realizzare sperando sia di semplice comprensione ed ancor più semplice realizzazione

grazie per l'attenzione
Impianto-osmosi.jpg
Impianto-osmosi.jpg (43.94 KiB) Visto 580 volte
Rispondi